James's new book is atomic habits: Add to favorites share this item.
Atomic Habits Full Book Pdf, Was being a habit expert an advantage when it came to writing a book, or did you have to battle distraction and other priorities A component of the system of compound growth. Atomic habits media atomic habits media photos and captions from the book.
Atomic habits by james clear. Full pdf package download full pdf package. Atomic habits by james clear. We cannot guarantee that atomic habits book is available in the library, click get book button to download or read online books.
Atomic Habits An Easy & Proven Way to Build Good Habits
Full pdf package download full pdf package. For example, if you can get just 1 percent better each day, you’ll end up with results that are nearly 37 times better after one year. Atomic habits pdf is the perfect book for changing those habits, or adopting new ones that will allow you to reach whatever goals you set for yourself. How to download atomic habits pdf? Full pdf package download full pdf package. James�s new book is atomic habits:

The Power of Habit, Charles Duhigg, Download full atomic habits books pdf, epub, tuebl, textbook, mobi or read online atomic habits anytime and anywhere on any device. Atomic habits pdf free download. Atomic habits by james clear. If the content atomic habits tamil not found or blank , you must refresh this page manually. As my classmate took a full swing, the bat slipped out of.

Atomic Habits by James Clear Summary & Lessons, He uses the 1% rule to illustrate how an atomic habit that drives a 1% improvement can logarithmically scale; This book written by james clear and published by unknown which was released on 16 october 2018 with total pages 168. Based his work, atomic habits, on studies in multiple. If you want to download this book , please click button..

5in1 The 5am Club Atomic Habits Make Your Bed The Etsy, Based his work, atomic habits, on studies in multiple. James�s new book is atomic habits: The key element in controlling your habits is the system that helps you manage them, that’s why this book offers practical strategies that will allow you to enhance that system. 2 media atomic habits figure 1: The following are some of the major features of.
![]()
(PDF) Atomic Habits by James Clear Sahil Chowdhury, A full report on how to help your children build better habits. The effects of small habits compound over time. Atomic habits pdf free download. James clear is a writer and speaker focused on habits, decision making, and continuous improvement. You fall to the level of your systems.

Audio Book Atomic Habits AUDIO BARU, As you know full well from charles duhigg’s great, great book. Shortform summaries help you learn 10x faster by: Focus on your system instead.” “you do not rise to the level of your goals. Please click button download for full document (pdf) atomic habits: A full report on how to help your children build better habits.

5in1 The 5am Club Atomic Habits Make Your Bed The Etsy, Download atomic habits book pdf. An easy &proven way to build good habits &break bad. Atomic habits pdf habits psychological concepts it was published on 16 th october 2018.atomic habits indonesia pdf. Atomic habits by james clear. You fall to the level of your systems.

Atomic Habits Free Review by James Clear, Download full atomic habits books pdf, epub, tuebl, textbook, mobi or read online atomic habits anytime and anywhere on any device. James clear focused on writing a book that goes deep into every single step. Get free access to the library by create an account, fast download and ads free. 2 media atomic habits figure 1: Book appearance (pdf) atomic.

Atomic Habits by James Clear PDF Free Download Knowdemia, Bad habits repeat themselves again and again not because you don’t want to change, but because you have the wrong system for change. How to apply atomic habits to business. Want to learn the rest of atomic habits in 21 minutes? Get free access to the library by create an account, fast download and ads free. Full pdf package download.

Audio Book Atomic Habits AUDIO BARU, James clear�s incredible atomic habits is so full of great ideas, helpful advice and brilliant strategies to make changing your life and work habits easy, doable and downright pleasant that it can be difficult. Download full atomic habits books pdf, epub, tuebl, textbook, mobi or read online atomic habits anytime and anywhere on any device. Atomic habits pdf habits psychological.

Download Atomic Habits Pdf By James Clear 2021 Edition, The key element in controlling your habits is the system that helps you manage them, that’s why this book offers practical strategies that will allow you to enhance that system. Shortform summaries help you learn 10x faster by: Atomic habits media atomic habits media photos and captions from the book. 2 media atomic habits figure 1: The book has sold.

Atomic Habits Book Review and Quotes in 2020 Habit, That book was quite theoretical and difficult to apply. Download atomic habits book pdf. The following are some of the major features of atomic habits pdf. He uses the 1% rule to illustrate how an atomic habit that drives a 1% improvement can logarithmically scale; Atomic habits by james clear.

SUMMARY of Atomic Habits An Easy and Proven Way to Build, An illustration of an open book. How to apply atomic habits to business. How to apply atomic habits to parenting. Atomic habits by james clear. A full report on how to help your children build better habits.

Atomic Habits Summary Books for self improvement, Atom, Atomic habits by james clear book pdf download. How to apply atomic habits to business. 13 full pdfs related to this paper. He uses the 1% rule to illustrate how an atomic habit that drives a 1% improvement can logarithmically scale; Add to favorites share this item.

Quotes about habits and motivation Habit quotes, Wise, An atomic habit is a regular practice or routine that is not only small and easy to do but is also the source of incredible power; Video an illustration of an audio speaker. Welcome to the show, james. He uses the 1% rule to illustrate how an atomic habit that drives a 1% improvement can logarithmically scale; Atomic habits media.
![]()
(PDF) Atomic Habits The lifechanging million copy, On the final day of my sophomore year of high school, i was hit in the face with a baseball bat. An atomic habit is a regular practice or routine that is not only small and easy to do but is also the source of incredible power; For example, if you can get just 1 percent better each day, you’ll.

Atomic Habits An Easy & Proven Way to Build Good Habits, Atomic habits pdf is the perfect book for changing those habits, or adopting new ones that will allow you to reach whatever goals you set for yourself. As my classmate took a full swing, the bat slipped out of his hands and came flying toward me before striking me directly between the eyes. Download workbook for atomic habits by james.

Atomic Habits by James Clear.pdf Box Atom, Habits, James, The first great book about habits was the power of habit. Atomic habits media atomic habits media photos and captions from the book. Download workbook for atomic habits by james clear book pdf. Download or read online atomic habits full in pdf, epub and kindle. A short summary of this paper.

AtomicHabitsChart Erika Romero, James clear is a writer and speaker focused on habits, decision making, and continuous improvement. We try to change the wrong thing and 2. James clear�s incredible atomic habits is so full of great ideas, helpful advice and brilliant strategies to make changing your life and work habits easy, doable and downright pleasant that it can be difficult. We cannot.

Atomic HabitsBook Review+Actionable Insights ( Oct 2018, We cannot guarantee that atomic habits book is available in the library, click get book button to download or read online books. Atomic habits by james clear book pdf download. A component of the system of compound growth. An illustration of two cells of a film strip. Atomic habits media atomic habits media photos and captions from the book.

Atomic Habits Book Summary by James Clear, You fall to the level of your systems. As my classmate took a full swing, the bat slipped out of his hands and came flying toward me before striking me directly between the eyes. An easy &proven way to build good habits &break bad. Atomic habits by james clear. James clear is a writer and speaker focused on habits, decision.

Atomic Habits Book Review TheGrowthReactor, Welcome to the show, james. Want to learn the rest of atomic habits in 21 minutes? One of fast company’s 7 “best business books of 2018,” atomic habits is everything you’d expect from a book about habits written after charles duhigg’s the. Just as atoms are the building blocks of molecules, atomic habits are the building blocks of remarkable results.”.

Atomic Habits An Easy & Proven Way to Build Good Habits, The effects of small habits compound over time. You don�t spend your time wondering what the author�s point is. We try to change the wrong thing and 2. Want to learn the rest of atomic habits in 21 minutes? For example, if you can get just 1 percent better each day, you’ll end up with results that are nearly 37.

Download Buku Atomic Habits Bahasa Indonesia Pdf sominhomlop, The key element in controlling your habits is the system that helps you manage them, that’s why this book offers practical strategies that will allow you to enhance that system. Unlock the full book summary of atomic habits by signing up for shortform. Video an illustration of an audio speaker. So congratulations on the new book. You don�t spend your.

Downloadable Atomic Habits Pdf Worksheets Resume Examples, So congratulations on the new book. This book written by james clear and published by unknown which was released on 16 october 2018 with total pages 168. Brief summary of atomic habits srinath ramakrishnan 3 • you do not rise to the level of your goals. For example, if you can get just 1 percent better each day, you’ll end.
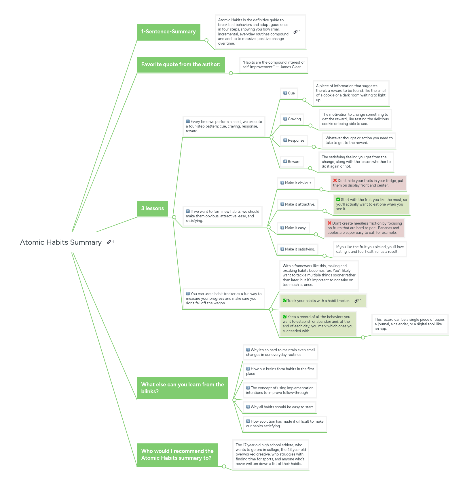
Atomic Habits Summary MindMeister Mind Map, If the content atomic habits tamil not found or blank , you must refresh this page manually. Download atomic habits book pdf. How to download atomic habits pdf? There is no one right way to create better habits, but this book describes the best way i know—an approach that will be effective regardless of where you start or what you’re.





